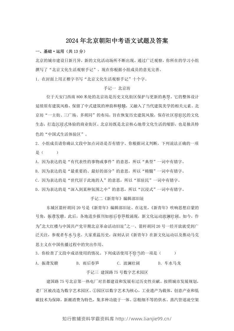
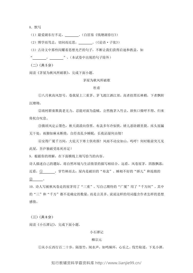
2024年北京朝阳中考语文试题及答案(Word版)

2024年北京朝阳中考语文试题及答案(Word版)-学霸资料库学科资源下载
2024年北京朝阳中考语文试题及答案(Word版)
此内容为付费资源,请付费后查看
9.9
暂时无法购买,请与站长联系
您当前未登录!建议登陆后购买,可保存购买订单
格式doc
页数22 页
大小99.50 KB
付费资源
图片[1]-2024年北京朝阳中考语文试题及答案(Word版)-学霸资料库学科资源下载
图片[2]-2024年北京朝阳中考语文试题及答案(Word版)-学霸资料库学科资源下载
图片[3]-2024年北京朝阳中考语文试题及答案(Word版)-学霸资料库学科资源下载

预览已结束,还剩19页未读,开通会员后可免费下载高清完整文档

© 版权声明
THE END
喜欢就支持一下吧
点赞6 分享
评论 抢沙发

请登录后发表评论

    暂无评论内容